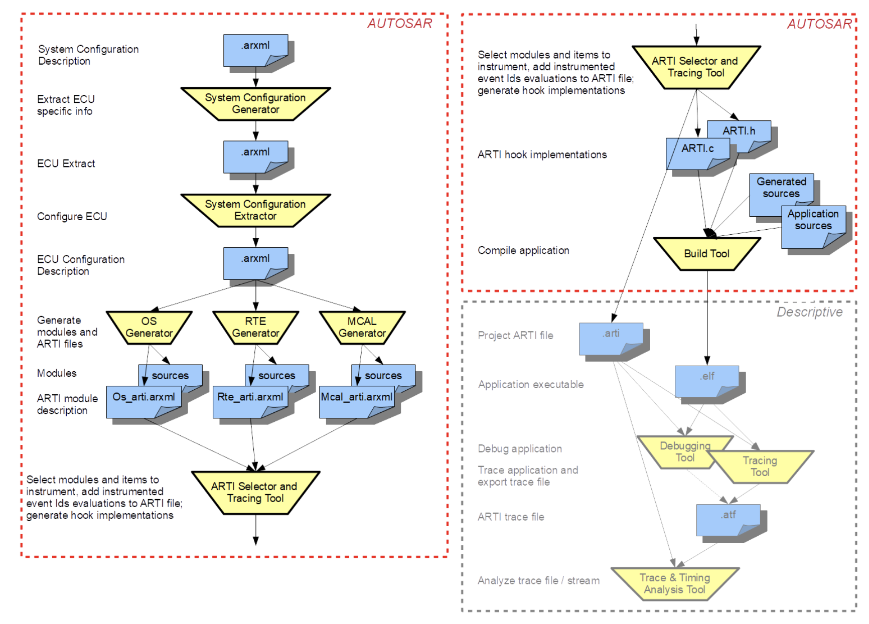
[EMBEDDED WORLD] Successeur du standard ORTI (OSEK Run-Time Interface) spécifié fin 2019 par l’organisme Autosar, Autosar ARTI est désormais pris en charge par l’environnement de développement WinIDEA de la firme autrichienne iSystem. Pour rappel, l’objectif affiché d’Autosar ARTI est de fournir des informations sur les tâches, les routines de service d'interruption ISR (Interrupt Service Routine), les exécutables Autosar (entités insérées dans des composants logiciels), les communications de l'environnement d'exécution Autosar RTE (Runtime Environment), les spinlocks (mécanismes de synchronisation)... pour les transférer à travers un formalisme spécifié - Autosar ARXML - vers divers fournisseurs d'outils de développement, d’analyse ou de débogage.
WinIDEA d'iSystem prend donc désormais entièrement en charge l'importation des fichiers ARTI ARXML, autorisant une évaluation détaillée de l'exécution, un traçage et une analyse statistique du système d'exploitation et du RTE. Une fois que les informations d'exécution sont enregistrées, les développeurs peuvent alors utiliser immédiatement l’ensemble des fonctionnalités d'analyse et de rapport de WinIDEA, ou exporter les données de trace pour un traitement ultérieur dans des outils d'analyse temporelle tiers pour des cas d'utilisation tels que l'analyse de la chaîne d'événements et la validation des contraintes.
Parallèlement, WinEDEA, qui prend en charge la spécification de trace BTF (Best Trace Format) depuis déjà plusieurs années, est maintenant capable de traiter les formats de trace plus récents ASAM ARTI MDF. ASAM MDF4 est un format de trace binaire efficace en matière de stockage largement utilisé dans l'industrie embarquée. Dans le cadre du projet Autosar ARTI, MDF a été étendu avec la prise en charge des objets Autosar OS et RTE, ainsi que des signaux personnalisables par l'utilisateur. Les utilisateurs peuvent ainsi utiliser l'exportation MDF pour afficher ensemble les données de trace de plusieurs sources de manière transparente.

